地域ゲームアクセシビリティ資源調査の目的と内容
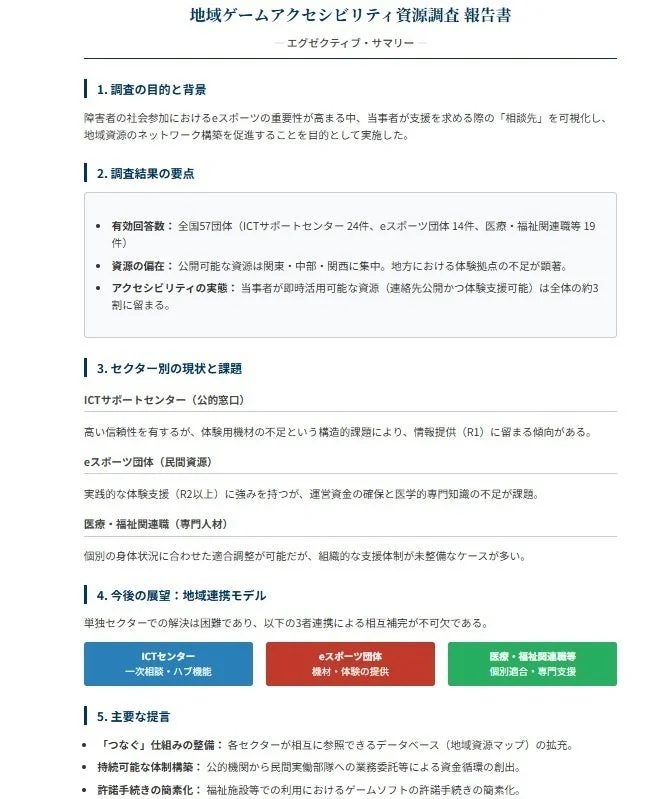
障がい者の社会参加においてeスポーツの重要性が高まる中、当事者が支援を求める際の「相談先」を可視化し、地域資源のネットワーク構築を促進することを目的に、今回の調査が実施されました。
この調査は令和7年9月から12月にかけて、全国のICTサポートセンター、eスポーツ団体、医療・福祉関連職などを対象に行われました。
公開された報告書と関連情報
本調査に基づき、「地域ゲームアクセシビリティ資源調査 報告書」が作成・公開されました。この報告書では、調査結果の要点や各セクターの現状と課題、今後の展望などがまとめられています。

また、本調査をもとに制作された「地域ゲームアクセシビリティ資源マップ」も公開されています。このマップには、全国のICTサポートセンターやeスポーツ団体、医療・福祉関連職などの情報がまとめられており、障がいを持つ方が支援を求める際に役立つ情報源となります。

さらに、この資源マップの活用方法を解説する「eスポーツを始めたい あなたへ ― 地域資源マップ活用ガイド」と題したガイダンス動画も公開されました。eスポーツに関心のある障がい当事者の方や、障がいを持つ方のサポートに携わる方々にとって有益な情報です。

これらの情報は、JESU公式サイトの以下のページで確認できます。
JESUの今後の活動
JESUは今後も、日本におけるeスポーツの振興を通して国民の競技力の向上およびスポーツ精神の普及を目指し、国民の健康とともに、社会・経済の発展に寄与することを目的として活動を続けていくとのことです。



コメント